根据市委关于巡察工作统一部署,截至3月25日,八届市委第九轮巡察常规巡察组完成进驻工作。市委6个巡察组将对市公安局、市检察院、市城郊检察院、市委党校、盘锦职业技术学院、大工产业技术研究院、盘山县委政法委、盘山县公安局、盘山县检察院、双台子区委政法委、市公安局双台子分局、双台子区检察院、兴隆台区委政法委、市公安局兴隆台分局、兴隆台区检察院、大洼区委政法委、市公安局大洼分局、大洼区检察院等18个单位开展常规巡察。被巡察单位分别召开巡察进驻动员会,市委各巡察组组长作动员讲话,被巡察单位党组织主要负责人作表态发言。
根据要求,市委各巡察组将以习近平新时代中国特色社会主义思想为指导,深入贯彻党的二十大和二十届二中、三中全会精神,全面贯彻党的巡视工作方针,坚守政治巡察定位,准确把握政治巡察“两个维护”根本任务,紧扣“四个对照”,围绕“四个紧盯”,重点聚焦落实党中央决策部署、群众身边不正之风和腐败问题、基层党组织和党员队伍建设、巡察整改和成果运用等方面加强监督检查,并对优化营商环境部署要求的贯彻落实情况进行深入了解,通过对被巡察单位进行全面政治体检,有力发挥巡察监督保障执行、促进完善发展作用,切实以高质量巡察工作成果,为打好打赢决胜之年决胜之战提供坚强保障!
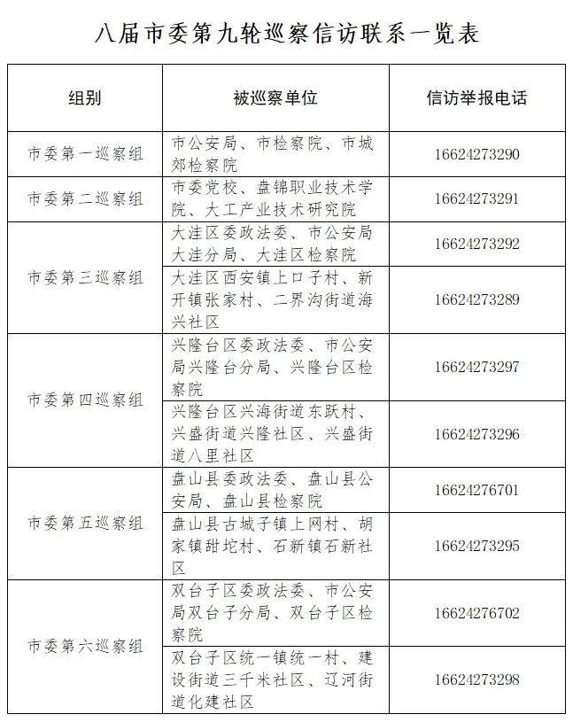
据悉,本轮巡察时间为2个半月左右,期间设置巡察意见箱,开通信访举报联系电话、邮政信箱及电子邮箱,并通过被巡察单位向社会公开。主要受理反映被巡察党组织领导班子及其成员、下一级党组织主要负责人和重点岗位人员问题的来信来电来访,重点是关于违反政治纪律、组织纪律、廉洁纪律、群众纪律、工作纪律和生活纪律以及巡察整改等方面问题反映。其他不属于巡察受理范围的信访反映,将按规定转交被巡察党组织或有关部门处理。
